Committee Strengthens Carbon Border Adjustment Mechanism, Adds 180 Downstream Products
- Recently, we conducted a retrospective analysis of the EU's import quota policy (for details, please refer to ). On December 17, the European Commission further proposed to strengthen and expand the Carbon Border Adjustment Mechanism (CBAM). The newly announced CBAM details, while maintaining the core framework, make the mechanism more stringent, clear, and feasible through an extended transition period, tightened accounting rules, and refined operational requirements.
- CBAM is a key policy tool for the EU to achieve its 2050 climate neutrality goal, aimed at preventing "carbon leakage" and aligning with the Paris Agreement's emission reduction commitments. Its core mechanism involves levying fees on non-EU producers based on the carbon emissions during the production process when goods enter the EU market. This harmonizes with the EU's Emissions Trading System (ETS) to ensure a fair competitive environment in terms of carbon costs.The mechanism entered a transition phase in October 2023.According to the latest proposal, the substantive financial impact of CBAM will gradually become apparent from January 1, 2026, in tandem with the phased elimination of free allowances under the EU ETS.
Committee Strengthens Carbon Border Adjustment Mechanism

Data Source: European Commission, SMM Research and Compilation.
Changes in the New Rules Have Direct Impacts on All Stakeholders
- For EU Importers: Extended Action Window, Higher Compliance Thresholds.The transition period is extended to the end of 2026, giving companies more time to establish data collection and management systems that meet CBAM's stringent reporting requirements.
- For Third-Country Producers (e.g., Chinese Export Enterprises): Cost Structures Will Be Under Pressure, Low-Carbon Transition Becomes Core to Competitiveness.Enterprises need to gain a deep understanding of CBAM accounting rules, calculate potential additional costs, and consider improving production processes to reduce carbon emissions.
- For All Stakeholders: Details Determine Compliance, Proactive Follow-Up and Utilization of Support Are Essential.Closely monitor the release of technical implementation details and leverage the guidance and support provided by the EU during the transition period.
However, as CBAM's Full Implementation Approaches, Industry Groups Like the European Steel Association Still Have Concerns
Specific viewpoints include:
- The EU's current export response policies remain fragmented, lacking structural planning. The currently proposed measures not only have a short validity period (set for just two years) but also cover a narrow range of products (less than one-quarter of steel exports).Moreover, the funding sources for the transitional decarbonization fund are highly uncertain.Without a long-term, comprehensive strategy, EU steel producers may continue to face competitive disadvantages in the global market.
- While the European Commission has correctly identified the risks of circumvention (including "resource shifting") and recognized that if left unchecked, it could lead to speculative behavior focused on "creative emission accounting" rather than actual emission reductions, this is commendable. However, the proposed countermeasures raise doubts about their timeliness and effectiveness, as they fail to propose strong immediate deterrents and only mention possible remedial measures in future implementation details, which are not enough to address imminent risks.
- Additionally, including pre-consumer scrap within the scope of CBAM (initially a demand from an aluminum company), may have unexpected negative chain reactions on the steel industry.
- Regarding downstream industries, the committee only proposes a very limited expansion of CBAM coverage to a few downstream products. While this is a step in the right direction, it is far not enough to comprehensively protect many downstream industries facing carbon leakage risks, potentially creating loopholes in the current value chain, and even generating new risk points.
"We sincerely appreciate the ongoing cooperation between the European Commission and the steel industry in implementing the Steel and Metals Action Plan (SMAP). However, good intentions alone are not sufficient. Without structural solutions, CBAM may backfire, further penalizing European steel manufacturers and their customers who are striving to decarbonize in a challenging geopolitical economic environment. In such an environment, overcapacity, high energy prices, and unfair trade practices do not allow for any mistakes. We are ready to further discuss with legislators how to make CBAM fully effective and truly beneficial to our value chain."
—Axel Eggert, Director General of the European Steel Association
Widespread Industry Concerns Are Evident, as the European Steel Market Struggles in the First Three Quarters of This Year

Data Source: World Steel Association, SMM Research and Compilation.
- In Q3 2025, the EU steel market was already under a sense of crisis due to weak demand, high energy costs, and competition from cheap imported products. Announcements of temporary shutdowns, unexpected accidents, and prolonged production interruptions by steel enterprises further exacerbated the situation. For example,
✔ ThyssenKrupp decided to temporarily shut down Blast Furnace No. 9 due to weak demand and excess imports. In Q3 2025, ThyssenKrupp reported a net loss of 255 million euros, significantly higher than the 63 million euro loss in the same period last year.
✔ Voestalpine released its H1 2025/26 financial results: revenue dropped to 7.6 billion euros, down 5.6% YoY, affected by US tariff pressures, low steel prices, and weak global demand. The company expects the economic environment to remain challenging in the coming months and plans to reduce capacity at its Kindberg and Mürzzuschlag plants while advancing the restructuring of its automotive parts and high-performance metals divisions.
- Specifically, Europe's crude steel production was 41.6 million mt, down 4% from Q2 (43.24 million mt). Italy and Spain saw the largest declines in crude steel production, reflecting the ongoing economic uncertainty and weak demand in both countries; followed by the UK, France, and Germany. From January to September, Germany's steel production fell 10.7% YoY to 25.4 million mt.
- However, Turkey's crude steel production showed a slight increase.In September 2025 alone, its production reached 3.2 million mt, up 7.2% YoY. This brought its total production from January to September to 28.1 million mt, up 1% YoY. This growth trend is driven by several key factors: the active advancement of infrastructure projects (especially post-earthquake reconstruction), growing export demand in the changing global market, and the continuous modernization of the metallurgical industry.
Summary
Whether it is the deep concerns of industry bodies like the European Steel Association regarding the implementation details or the actual difficulties faced by the European steel industry amid weak demand and high costs, these all highlight that the full implementation of CBAM still faces significant challenges.However, this mechanism has irreversibly shifted the competitive rules of global steel trade from the traditional two-dimensional plane of price and quality, to a three-dimensional space encompassing price, quality, and carbon footprint.In this new paradigm, being the first to account for, manage, and optimize product carbon footprints and strategically position oneself is undoubtedly the key prerequisite for responding to future changes and building a competitive advantage.
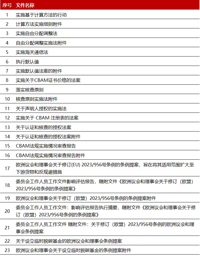
CBAM Has Moved from Legislative Framework to Substantive Operational Phase
The core documents of this version can be found at the following link:
Overview of the Core Documents Released This Time

SMM Black Consulting Services
Leveraging its understanding of the global steel industry chain and regional markets, along with a robust industry database and network, SMM provides upstream, midstream, and downstream consulting services to clients. These services include market supply and demand research and forecasting, market entry strategies, competitor cost studies, and more, covering iron ore, coal, coke, steel, and end-use industries. SMM Black has successfully served >300 Fortune 500, China 500, central state-owned enterprises, state-owned enterprises, publicly listed firms, and startups.


Data Source Statement: Data other than public information is processed by SMM based on public information, market communication, and SMM's internal database model, for reference only and does not constitute decision-making advice.
*This report is an original work and/or compilation by Shanghai Metals Market Information & Technology Co., Ltd. (hereinafter referred to as "SMM"), which holds the copyright and is protected by the Copyright Law of the People's Republic of China and applicable international treaties. Without written permission, it is prohibited to reproduce, modify, sell, transfer, display, translate, compile, or disseminate the above content in any form to third parties or permit third-party use. Otherwise, upon discovery, SMM will take legal action to pursue infringement liability, including but not limited to contract breach, return of unjust enrichment, and compensation for direct and indirect economic losses. The content contained in this report, including but not limited to information, articles, data, charts, images, audio, videos, logos, advertisements, trademarks, trade names, domain names, layout designs, and any or all information, is protected by laws and regulations such as the Copyright Law of the People's Republic of China, the Trademark Law of the People's Republic of China, the Anti-Unfair Competition Law of the People's Republic of China, and applicable international treaties concerning copyright, trademark rights, domain name rights, commercial data information rights, and other legal rights. It is owned or held by SMM and its relevant rights holders. Without written permission, no organization or individual may reprint, modify, use, sell, transfer, display, translate, compile, disseminate, or disclose the aforementioned content to third parties in any other form, or permit third parties to use it. Otherwise, once discovered, SMM will pursue legal action against the infringing party, including but not limited to demanding liability for breach of contract, restitution of unjust enrichment, and compensation for direct and indirect economic losses.

Data Source Statement: Except for publicly available information, all other data are processed by SMM based on publicly available information, market exchanges, and relying on SMM's internal database model, for reference only and do not constitute decision-making recommendations.